伟德国际(bevictor)官方网站-源自英国始于1946
招生代码
12668
集团首页
设为首页
加入收藏
伟德国际1946
首页
关于我们
伟德国际1946简介
公司领导
团队介绍
专业设置
伟德国际1946新闻
党政工团
党务活动
团•学活动
工会活动
教研科研
教学研究
科学研究
员工工作
人才招聘
招生
就业
毕业生风采
专升本
下载专区
表格下载
评建专栏
相关栏目
院系热点
首页
»
正文
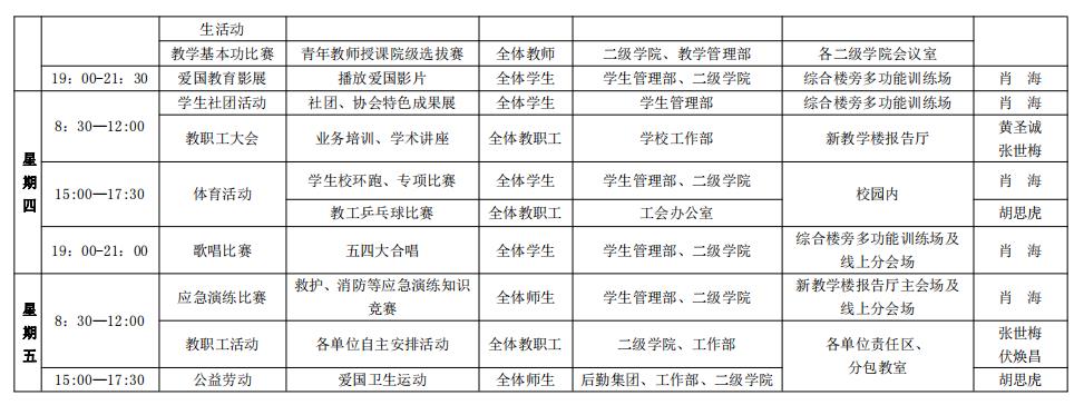
关于做好“三全育人”素质教育周主题教育活动的通知
发布时间:2021年05月06日
发布部门:伟德国际1946 来源: 伟德国际1946
字体大小:
小
中
大
版权所有:伟德国际(bevictor)官方网站-源自英国始于1946 地址:广州市白云区太和兴太三路638号
联系电话:020-87465030、020-87465375