相关栏目
    院系热点

    三创赛美妆赛道启幕,新零售实战等你来战

    发布时间:2025年12月22日 字体大小:

    (通讯员:黄沅婷)第十六届全国老员工电子商务“创新、创意及创业”挑战赛美妆新零售实战赛,聚焦美妆行业真实商业场景,由第十六届三创赛竞赛组织委员会(以下简称三创赛竞组委)携手诗得丽智慧生物(广州)有限公司、三创(杭州)网络科技服务有限公司,共同举办“美妆新零售实战赛”。赛事旨在通过“以赛促学、以赛促创、以赛促就”,培养既懂理论又精通实战的创新型商业领袖,推动美妆新零售模式落地,助力毕业生高质量就业。

    赛事流程全解析

    校赛时间

    校赛于2026年3月11日—4月10日进行,团队需通过三创赛官网(www.3chuang.net)提交《项目报告书》及实战数据,采用“5分钟演讲+5分钟答辩”形式;

    省赛时间

    省赛时间为4月20日—6月22日,晋级团队由省级竞组委通知,具体形式参照《实战赛指南》;

    国赛时间

    国赛于7月10日—8月10日举行,晋级名额由三创赛竞组委分配,最终决出全国奖项。报名均需通过官网完成,并签署诚信承诺书。

    评分细则透明化

    评分采用实战赛指南标准:创新(15分)考量营销方式独特性;创意(15分)评估内容策划与实施;创业(45分)涵盖准备、过程及业绩;演讲(15分)关注团队配合与表达;文案(10分)要求逻辑清晰、附录完整。

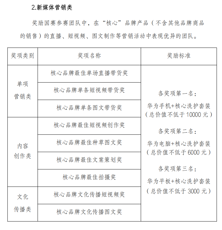
    奖项设置丰厚多元

    竞组委设等级奖和单项奖,合作企业增设“综合营销类”“新媒体营销类”等专项奖,奖金池达150万元,包括华为设备、洗护套装等实物奖励,省级赛前三名可获价值千元至万元不等的核心洗护套装。

    注意事项须牢记

    参赛需遵守公平竞赛原则,禁止恶意竞争;数据仅认可指定平台追踪记录;知识产权纠纷由团队自行承担;账号不得转借他人;无效项目判定标准明确,创业分归零或无实战数据者将取消资格。诚邀有志青年加入,共创新零售未来!

    请参赛人员扫码入群,更多问题可咨询群内的老师及负责人!亦可添加微信:Dylancdm,联系邀请加入三创赛美妆赛道群。

    文稿:黄沅婷

    排版:陈洁琪

    初审:胡丽美

    复审:潘建楠

    终审:刘 丹