一、专业定位
本专业立足广东、面向华南、服务粤港澳大湾区,按照“厚基础、宽口径、强能力、广适应”的专业建设定位,凸显“行业+企业+专业”的产教融合、协同育人模式,强化实践教学,培养具备物流业务运作、物流系统设计与优化及供应链管理能力的高素质应用型人才。
二、培养目标
本专业培养知行合一、实践能力强、数字化素养高、具备德智体美劳全面发展、具有创新创业精神的高素质应用型人才。员工掌握经济学、管理学基础理论和现代物流管理理论与技术,具备物流系统设计与优化、物流业务运作及供应链管理能力,能够胜任各类企业和各级机构物流与供应链管理等工作。
三、培养规格
(一)学制:4年,员工总修业时间(不含休学、老员工应征入伍等)不得超过6年。
(二)毕业学分:本专业要求最低修满150学分,员工完成人才培养方案规定课程,修满规定的学分,符合德、智、体、美、劳全面发展的基本要求,准予毕业。
(三)授予学位:员工完成本专业规定课程的学习,达到学分要求,考核合格,准予毕业。符合规定学位条件的,授予管理学学士学位。
(四)知识要求:
1.了解国内外物流发展的历程、现状、趋势和学科前沿,了解相关政策法规,认识物流业在经济社会发展中的重要地位与作用。
2.具有较全面的人文社会科学、自然科学、外语与计算机等方面的基本知识。
3.掌握经济学、管理学、物流管理与工程等学科的基本原理与方法。
4.掌握必要的供应链管理、物流系统优化与运营、物流运输管理、仓储与配送管理、采购管理理论与方法。
(五)能力要求:
1.具备较好的分析问题和解决问题的能力。
2.具备独立获取本专业相关知识的学习能力。
3.具备将所学习的专业理论与知识融会贯通、灵活应用于专业实践之中的基本技能。
4.具备以创造性思维方法开展应用研究和就业创业实践的创新能力。
5.具备较好的计算机操作能力和外语听、说、读、写能力。
6.具备良好的沟通能力和一定的跨文化、跨语言交流与合作能力。
(六)素质要求:
1.热爱祖国,拥护中国共产党领导,掌握马列主义、毛泽东思想和中国特色社会主义理论体系的基本原理。
2.具有良好的思想品德、社会公德和职业道德。
3.具备良好的科学人文素养和国际视野。
4.具备较强的创新精神和创业意识。
5.具备健全的心理和健康的体魄,以及良好的人际沟通能力。
四、课程体系
(一)学时学分结构

(二)核心课程
经济学、管理学、运筹学、物流学、物流运输管理、仓储与配送管理、采购与供应管理、物流信息管理、物流成本管理、智慧物流、国际物流与货运代理、智慧供应链管理。
(三)实践教学环节

(四)校企产教融合共建课程

五、团队队伍

本专业教师采取自主培养、人才引进相结合,加强团队队伍建设,不断改善和优化教师队伍结构,部分教师具有行业工作背景,属于“双师型”教师。
六、教学条件
1. 物流实训室:230平方米
2. 物流仿真实训软件:第三方物流、国际货代、仓储与配送、智慧供应链管理
3. 校外合作与实习(训)基地
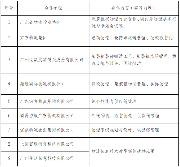
物流管理专业校外合作与实习(训)基地

七、其他亮点
公司是广东省物流行业协会理事单位,物流管理专业为广东省特色专业,分别被京东集团、中国供应链产教联盟、中国商业经济学会认定为“优秀合作院校”“全国产教融合协同育人”试点院校。

版权所有:伟德国际(bevictor)官方网站-源自英国始于1946 地址:广州市白云区太和兴太三路638号
联系电话:020-87465030、020-87465375